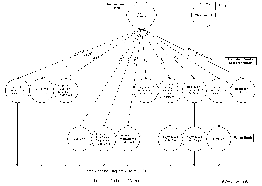
INPUTS: RESTART OP3 OP2 OP1 OP0;
OUTPUTS: SetRM MRegSrc SetPC Branch MemRead MemWrite InF
Mem2Reg ImmData ImpReg3 RegWrite RegRead WriteZero
ClearRegs ALUSrc2 FourImm;
-- Definitions
#define OPCODE OP3 OP2 OP1 OP0
#define NOP 0 0 0 0
#define SUB 0 0 0 1
#define AND 0 0 1 0
#define OR 0 0 1 1
#define ADDI 0 1 0 0
#define ADDD 0 1 0 1
#define NOT 0 1 1 0
#define SLL 0 1 1 1
#define SETMI 1 0 0 0
#define SW 1 0 0 1
#define BRANCH 1 0 1 ?
#define LDI 1 1 0 0
#define LW 1 1 0 1
#define SETM 1 1 1 0
#define ZERO 1 1 1 1
reset on RESTART to Start(ClearRegs);
Start: GOTO InstFetch(InF MemRead);
InstFetch: case (OPCODE)
NOP => WriteBack(SetPC);
ADDD => RegReadALUEx(SetPC RegRead);
SUB => RegReadALUEx(SetPC RegRead);
NOT => RegReadALUEx(SetPC RegRead);
AND => RegReadALUEx(SetPC RegRead);
OR => RegReadALUEx(SetPC RegRead);
ADDI => RegReadALUEx(SetPC RegRead ImpReg3 FourImm ALUSrc2);
SLL => RegReadALUEx(SetPC RegRead ALUSrc2);
LW => RegReadALUEx(SetPC RegRead MemRead);
SW => RegReadALUEx(SetPC RegRead MemWrite);
SETM => RegReadALUEx(SetPC RegRead SetRM MRegSrc);
SETMI => RegReadALUEx(SetPC SetRM);
BRANCH => RegReadALUEx(SetPC RegRead Branch);
LDI => WriteBack(SetPC RegWrite ImpReg3 ImmData);
ZERO => WriteBack(SetPC RegWrite WriteZero);
endcase => ANY;
RegReadALUEx: case (OPCODE)
ADDD => WriteBack(RegWrite);
SUB => WriteBack(RegWrite);
NOT => WriteBack(RegWrite);
AND => WriteBack(RegWrite);
OR => WriteBack(RegWrite);
ADDI => WriteBack(RegWrite ImpReg3);
SLL => WriteBack(RegWrite);
LW => WriteBack(RegWrite Mem2Reg);
SW => InstFetch(InF MemRead);
SETM => InstFetch(InF MemRead);
SETMI => InstFetch(InF MemRead);
BRANCH => InstFetch(InF MemRead);
endcase => ANY;
WriteBack: GOTO InstFetch(InF MemRead);