ELEC 432

Background

In class we discussed an I/Q modulator that looked like this:


A DSP realization of this is straightforward, the only significant challenge being an efficient algorithm for computing sine and cosine. In analog hardware, producing cos(ωt) is relatively straightforward, but everything else (shifting phase by exactly 90° and multiplying two signals) is hard. These functions are much easier if we use a square wave for the local oscillator: a single shift register circuits provides a quadrature relationship and multiplication by 0 or 1 can be performed by a switch.

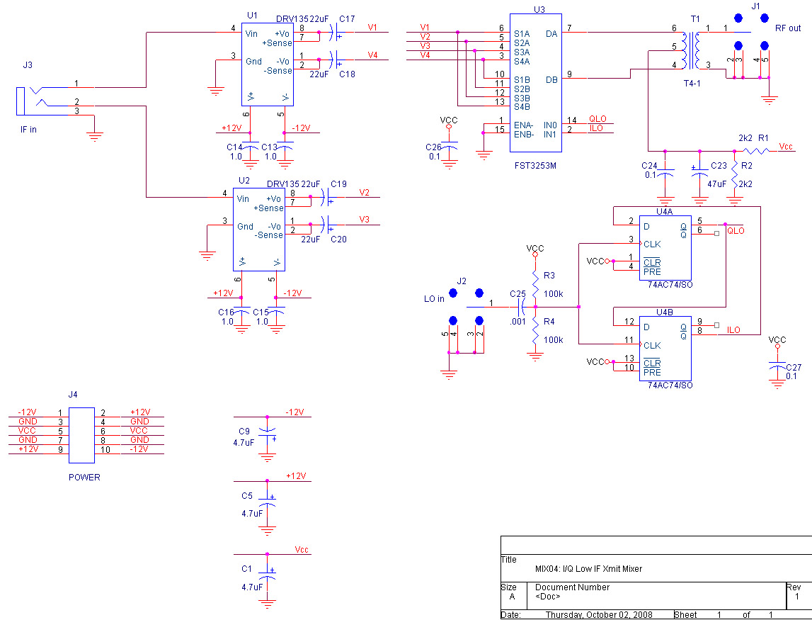
Here's a circuit that does it:

And here are the data sheets for the ICs in the circuit: