ELEC 432

Background

Complex Mixing

When we mix two real sinusoids (i.e. multiply them together), we get two new, real sinusoids, one at the sum of the original frequencies and the other at the difference:
  cos(ω1t) × cos(ω2t) = ½ cos((ω1 + ω1)t) + ½ cos((ω1 - ω1)t)
In the conventional superheterodyne architecture this gives rise to images which must be eliminated by filtering the RF signal before mixing.

If our signals are complex exponentials rather than real sinusoids, we can shift frequencies without introducing images:
  e1t × e2t = ej(ω12)t

Starting with a real baseband signal s(t), we can shift it up to a carrier frequency ωc by using the I/Q modulator. Since
 ect = cos(ωct) + jsin(ωct)
then
 i(t) = s(t)cos(ωct)
is the real part of s(t)ect and
 q(t) = s(t)sin(ωct)
is the imaginary part. I.e., i and q together represent a complex signal as a pair of real signals. The circuit which produces i and q is called a quadrature modulator or a half-complex mixer.

Since the signal is now complex, subsequent frequency translations require a full complex multiplication, using a complex mixer:

Transmitter Architecture

The choices for transmitter architecture largely parallel those for receivers. These include:

The frequencies we can directly or harmonically generate are so low that efficient radiation is impossible with a reasonably sized antenna, as we saw in Exercise 2. Direct modulation provides a very simple transmitter for AM or DSB, but for SSB and some other modulation schemes, it will be necessary to use a quadrature modulator. In this case, we might as well add a few more parts and use a low-IF, image reject architecture. This has the added advantage of allowing AC coupling in the analog circuitry.

The transmitter we will built this week will use a superheterodyne architecture, similar to last week's receiver, but with the signal flowing in the opposite direction. Two significant differences: We will use single, rather than triple conversion; and, to avoid the need for image reject filtering, we will have to use complex, rather than real, signals. We will continue to use a 12 kHz IF, but we will upconvert directly from a complex IF signal to the transmitted signal using a quadrature modulator.

The specific architecture we will use is a variation of the Weaver modulator, which was originally developed as a method of SSB generation.


In the original Weaver architecture, the signal to be transmitted was shifted down by 1/2 its bandwidth (ω1), using a quadrature mixer, then low pass filtered. The resulting signal, now complex, contains only the positive frequencies (i.e. upper sideband) of the original signal. It was then converted to the transmitting frequency by multiplying by e2t.

In our transmitter, instead of shifting the input signal down by a small amount, we will shift it up to our intermediate frequency, i.e. 12 kHz. This will be done digitally by multiplying by cos(ωIFt) and sin(ωIFt). The resulting I and Q components of the IF signal will be converted to analog signals and sent to an analog quadrature mixer where they will be multiplied by in-phase and quadrature square waves of frequency ωLO = ωc - ωIF. This multiplication will be performed in a commutating sampler where the switching signals are derived by dividing down a clock of frequency 4ωLO.

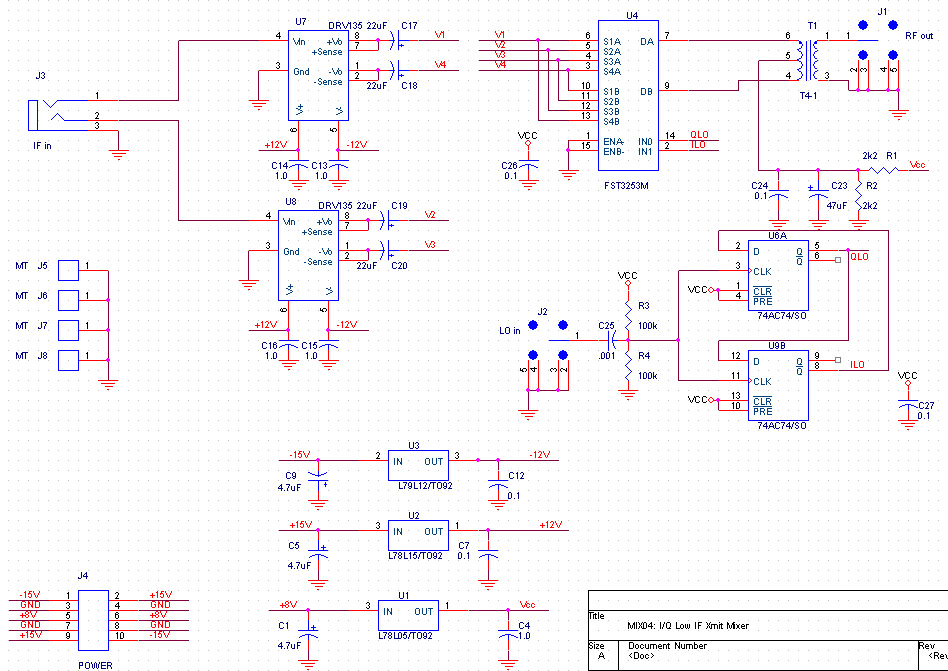
The Analog Mixer

Here's the circuit of our analog quadrature mixer:

And here are the data sheets for the ICs in the circuit:

Choice of Transmitting Frequency

Since this will be an unlicensed operation, we will be operating under Part 15 of the FCC regulations, which will dictate our choice of frequencies. There are a number of unlicensed "bands" available across the spectrum. Of the various frequencies available, the one which provides the best comprimise between being low enough for ease of construction and high enough for efficient radiation with a short antenna is the ISM (Industrial, Scientific, and Medical) band from 13.553 to 13.567 MHz. This band is quite narrow, so we will choose the mid-band frequency, 13.56 MHz, as our carrier frequency.